目次
Simple_Job3-Fx USDJPY(H1)のスペック
取扱説明書
Simple Job3-Fx USDJPY(H1)
1.概要
本EAは、MT4の口座のみ稼働します。
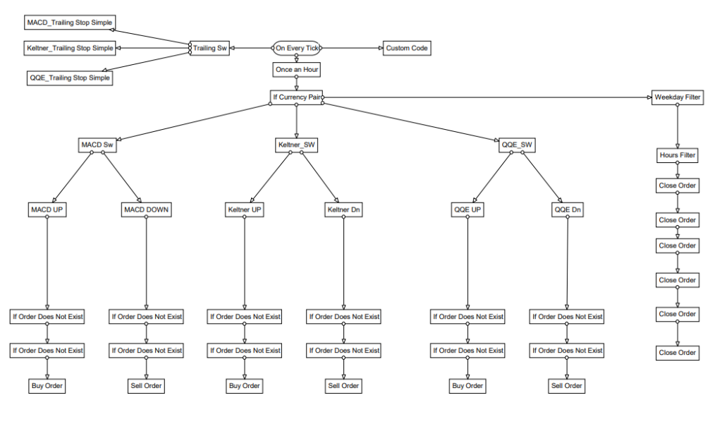
メタトレーダー4(以下MT4) において、シンプルな3つの売買ロジックが状況に応じて個別に、Buy・Sellオーダーを行います。
売買ロットは初期設定0.1Lotです。
本書は、EAの設定項目・推奨通貨ペア 等を記載しております。
2.仕様
<通貨ペア・時間足>
通貨ペア:USDJPY
時間足 :H1 (1時間足)
<売買シグナル条件>
<BUY>
- それぞれの売買ロジックにおいてBUYポジションがない状態で
- MACDの売買ロジックの上昇中と判断 MACD_BUY TP=80 SL=80
- Keltner 売買ロジックの上昇中と判断 Keltner_BUY TP=75 SL=50
- QQE 売買ロジックの上昇中と判断 QQE_BUY TP=55 SL=45
<SELL>
- それぞれの売買ロジックにおいてSELLポジションがない状態で
- MACDの売買ロジックの下降中と判断 MACD_SELL TP=80 SL=80
- Keltner 売買ロジックの下降中と判断 Keltner_SELL TP=75 SL=50
- QQE 売買ロジックの下降中と判断 QQE_SELL TP=55 SL=45
<その他の設定>
・MACD MagicNunber:2024050701
・Keltner MagicNunber:2024050702
・QQE MagicNunber: 2024050703
・毎週金曜日 22:00~24:00にポジションClose
・週をまたいでポジションは持たない
・各売買ロジックには、稼働・停止 スイッチがついています。
- EA の構成(セットアップ)
MT4—-expert–|—-Simple_Job3-Fx USDJPY(H1).ex4
|
|—-indicators—・SqKeltnerChannel (添付ファイル)
・SqQQE (添付ファイル)
・MACD (MT4 標準)
*添付ファイル
・SqKeltnerChannel
・SqQQE
上記の 2 つのインジケータファイルはインジケータに入れてください。
(無い場合 トレードしません。)
・インジケータリスト

・Simple_Job3_USDJPY(H1) 設定画面

・ストラテジー画面

・ストラテジーレポート

・Simple_Job3-Fx_USDJPY(H1) フローチャート図

[2024年6月4日 11時45分]最新のコメント
2024年6月4日 11時45分 更新
2024年6月4日 11時45分 更新
2024年5月31日 13時09分 更新
2024年5月31日 13時09分 更新
2024年5月31日 11時30分 更新
| 通貨ペア | USDJPY(ドル円) |
| 取引タイプ | [デイトレード] |
| 時間足 | H1 |
| プロフィットファクター(PF) | 1.05 |
| 最大ポジション数 | 3その他: 売り・買いポジションをもつことがある。 |
| 最大ストップロス | 80 |
| 備考 | 両建てあり、<経歴改定>2024/05/08 Simple_Job3-Fx_USDJPY(H1) 登録申請 2024/05/09 同上プログラム修正(init→Oninit()など) 2024/05/31 説明文の誤り訂正 |
| EA作成者 | 複素数 |
Simple_Job3-Fx USDJPY(H1)の公式運用(収益額)

